中国·tyc5997太阳集团(Macau)股份有限公司
集团首页
公司主页
搜索
切换导航
tyc5997太阳集团
集团首页
公司主页
关于我们
团队队伍
学科科研
旗下产业
研究生教育
党群工作
团学工作
人才招聘
员工之家
资料下载
联系我们
关于我们
|
tyc5997太阳集团简介
现任领导
组织机构
团队队伍
|
团队概况
专家教授
博士风采
骨干教师
教辅人员
兼职教师
学科科研
|
重点学科
科研平台
学科团队
科研成果
科研项目
旗下产业
|
专业设置
培养方案
实践教学
教研教改
特色培养
研究生教育
|
学位点简介
培养方案
导师队伍
联培基地
党群工作
|
组织建设
党群活动
理论学习
党风廉政
统战工作
教工之家
团学工作
|
团学组织
员工社团
团学活动
学子风采
文化品牌
人才招聘
|
本科生招生
研究生招生
创新创业
就业信息
员工之家
|
员工分会
员工风采
员工活动
员工影集
资料下载
|
联系我们
|
人才招聘
栏目导航
+
本科生招生
研究生招生
创新创业
就业信息
本科生招生
研究生招生
创新创业
就业信息
当前位置:
首页
> 就业信息
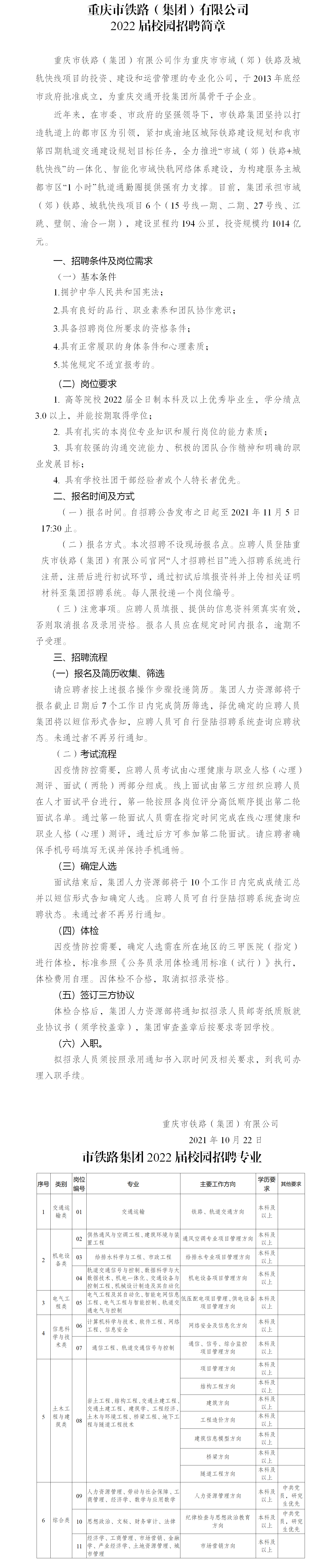
重庆市铁路(集团)有限公司 2022届校园招聘简章
发布时间:2021-10-27浏览:次 来源:tyc5997太阳集团
来源:重庆市铁路(集团)有限公司网站
Copyright © Chongqing University Of Arts And Sciences All Rights Reserved | 渝ICP备05001037号 | 技术支持:现代教育技术中心